当前位置:首页 >隆基绿能

隆基绿能

索比光伏网为您提供隆基绿能相关内容,让您快速了解隆基绿能最新资讯信息。关于隆基绿能更多相关信息,可关注索比光伏网。

6月5日,中核集团2025-2026年度光伏组件设备一级集中采购项目中标结果公布。根据此前发布的招标公告,本次采购容量共计26.667GW。其中,P型单晶550Wp及以上组件1.667GWp,N型(Topcon)单晶580Wp及以上组件25GWp。根据

近日,隆基绿能(SH:601012)在接受投资者调研时表示,根据公司2025年的经营目标,到2025年底公司将形成50GW HPBC2.0电池与组件产能。在今年新增的HPBC2.0电池产能中,约50%来自对原有产线的改造,包括HPBC1.0电池产

隆基绿能HPBC2.0产品海外订单占比超50% 成本优化目标明确

隆基绿能(601012.SH)近日在投资者关系活动记录中透露,其HPBC2.0产品全球市场认可度显著提升,订单量较年初实现大幅增长,其中海外订单占比超过50%,凸显国际化布局成效。

隆基Hi-MO X10轻质双防组件上市:开启“BC轻质”时代

尽管光伏应用日益普及,仍有超过30%的屋顶因荷载限制无法安装光伏电站。这些屋顶渴望绿色转型,却因高昂的加固成本被迫搁置,影响了“双碳”目标的推进。5月29日,隆基绿能正式发布专为老旧厂房、轻量化彩钢瓦、网架结构等低载荷屋顶研发的Hi-MO X10轻质双防组件。该产品以“更轻、更省、更安心”的卓越性能,引领行业迈入“BC轻质”新时代。

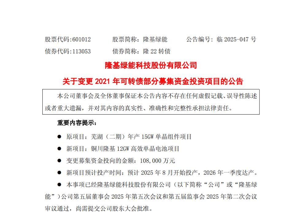
10.8亿转投12GW BC电池!隆基终止15GW组件项目

近日,隆基绿能(SH:601012)发布公告,宣布终止芜湖(二期)年产15GW单晶组件项目,并将原计划投入该项目的10.8亿元募集资金变更用于铜川隆基12GW高效单晶电池项目。

如果不是特朗普和美国政府的极限操作,东南亚恐将成为全球光伏重镇。而中东,却悄然成为了新晋网红“出海目的地”,并拿到了中国最前沿的光伏技术。东南亚:产业布局完善,印尼成新选择近些年,美国政府针对光伏行业

海南单体容量最大风雨连廊投运,采用隆基BC组件

从高空俯瞰,海南昌化江畔的戈枕水电站进场公路宛如一条蜿蜒的“蓝色丝带”,6.5公里的光伏廊道上,近3万块高效BC组件整齐排列,在热带阳光下熠熠生辉。近日,华能东方电厂投资建设的戈枕进场公路风雨连廊光伏示范项目全容量并网发电,标志着海南省单体容量最大、建设里程最长的风雨连廊分布式光伏项目正式投运。

隆基绿能山西投资成立新公司

公开资料显示,近日,秦晋绿能新能源(山西)有限公司成立,注册资本3100万元。

5月26日,隆基绿能(SH:601012)发布公告,为提高募集资金使用效率,加快公司BC电池先进产能建设,根据战略规划和经营需要,公司拟终止芜湖(二期)年产15GW单晶组件项目投入,并将原计划投入芜湖(二期)年产15GW单

5月26日,隆基绿能发布公告称,李振国辞去公司董事、总经理及法定代表人职务,但继续担任公司中央研究院院长、科技管理中心首席技术官,将专注带领团队聚焦光伏前沿技术攻关。

隆基绿能全资子公司秦晋绿能落户山西

近日,企查查APP信息显示,秦晋绿能新能源(山西)有限公司在山西省正式成立,注册资本达3100万元人民币。新公司由隆基绿能旗下西安秦晋绿能新能源有限公司全资持股,标志着隆基绿能在新能源领域的进一步扩张。

注资100万,隆基绿能成立新能源公司

公开资料显示,近日,武威储威新能源有限公司成立,法定代表人为虞立涛,注册资本为100万元。

中国最大光伏能源汽车运输船首航,隆基组件助力扬帆“出海”

近日,中国最大光伏能源+LNG双燃料汽车运输船“远海口”轮在广州南沙首航。该船满载来自中国品牌生产的车辆,其中九成以上为新能源汽车,驶向希腊、土耳其、意大利、突尼斯等国家。隆基为该船提供高效光伏组件,用可靠表现助力打造全球领先的低碳智能船舶典范。

隆基BC技术获能源巨头Yinson点赞,首个合作项目即将落地秘鲁

近日,隆基绿能BC朋友圈再扩容,全球能源领军企业Yinson Renewables与隆基绿能达成合作,隆基将为其位于秘鲁的标杆地面项目供应53.2MW的高效Hi-MO 9组件。作为全球领先的太阳能科技公司,隆基将以全生命周期高效、高可靠的BC技术产品与本地化解决方案,为客户及当地生态保护带来更大价值。

隆基绿能全资设立武威储威新能源公司 加码储能及新材料研发

近日,企查查APP显示,光伏行业巨头隆基绿能(601012.SH)间接全资子公司武威储威新能源有限公司正式成立。

 上一页 1 2 3 4 5 6 7 ...42 43 44 下一页